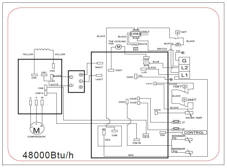
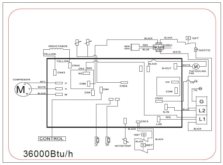
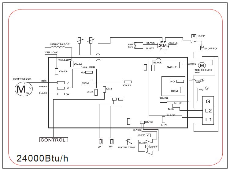
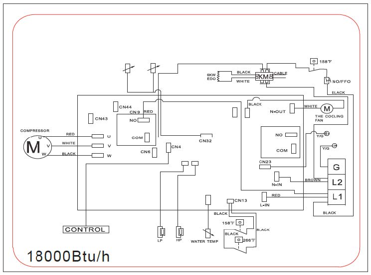
The Schematic drawing should be pasted on the electrical box cover, but if you need it they are included here for reference.
These diagrams apply to 20016 SP3.0 and 2017 SP3.1




Modified on: Thu, Jan 26, 2017 at 10:08 PM
The Schematic drawing should be pasted on the electrical box cover, but if you need it they are included here for reference.
These diagrams apply to 20016 SP3.0 and 2017 SP3.1




Did you find it helpful? Yes No
Send feedback