The 2016-17 models use the same 40 Amp Single-pole+Shunt Contactor made by CHINT Electrical. If you remove the SunPump front panel, the Contactor is mounted on top of the grey electrical box inside the Heat Pump compartment.
Preventing a breakdown by proper maintenance makes your Service Agreement more valuable.
Be aware to check the 4 heavy gauge wires are tight during the install, and with Service Agreement calls. It is possible for the screw connectors to become loose over time, this is a maintenance issue that if spotted can avoid a more serious over-heating issue.
Left unchecked, the wire could start arcing on the contact point resulting in a spiral of more resistance and a hotter wire over months. SunPump does not cover maintenance issues under Warranty, so please offer your customer a Service Agreement and look for this possible loose wire condition. A melted wire and Contactor is preventable by a Pro.
1. TOP VIEW - ELECTRICAL

1. TOP VIEW - 240 VOLT 40 AMP CONTACTOR: CHINT NCK3-401/1

Electrical Supply Wires for the 6 kW Heater are Switched On by the Contactor
- L1 Blue --> T1
- L2 Brown --> T2
- GND Yellow --> Case Ground.
There are many suitable replacements for a Definite Purpose Contactor, 240 Volt, 40 Amp, 1-pole, Line Voltage Coil model from Mars or Furnas.
They are low cost and on the shelf at most HVAC and Electric Suppliers, and SunPump urges you to have at least one in your Truck so it is there during a customer emergency. It is like having a spare fuse or light bulb - priceless when you need it.
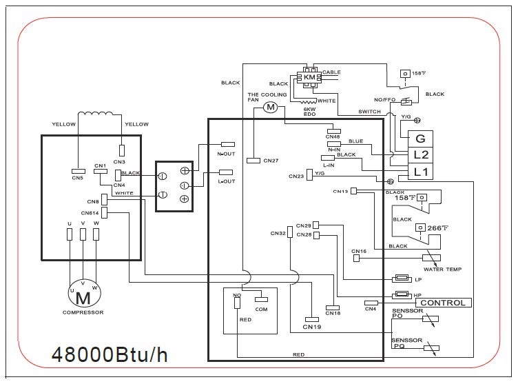
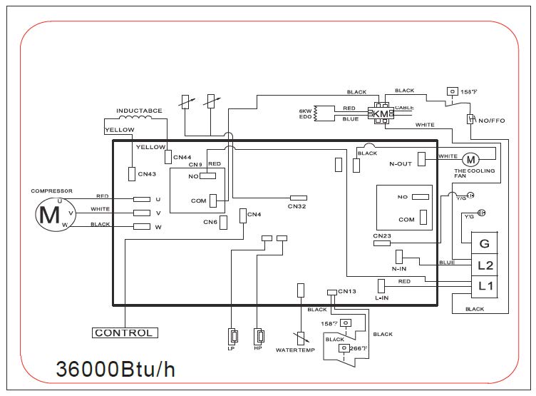
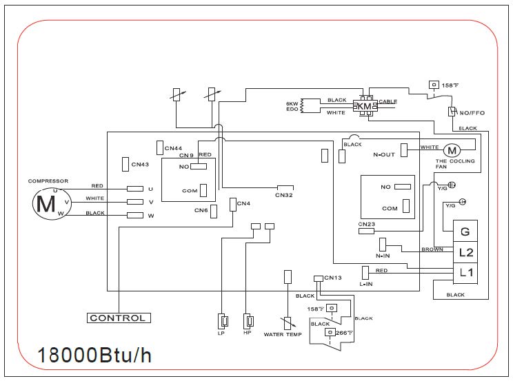
ELECTRICAL DIAGRAMS - SP3.0
- The 4 electrical diagrams below use KM as the code for the Contactor.
- Cable means the incoming power supply wire for the electric 6 kw element, shown above as Brown L1, Blue L2 and Yellow Grd.
- The High Limit switch as a closed circuit can be tested from L1 at the terminal block and the black wire tab on the side of the Contactor
14 kW SP3.0

10 kW SP3.0

7 kW SP3.0

5 kW SP3.0

The PDF below is the CHINT Catalog page.